各91论坛 ,市人民政府各部门:
《武汉市职工基本医疗保险(生育保险)市级统筹实施方案》已经市人民政府同意,现印发给你们,请认真组织实施。
武汉市人民政府办公厅
2022年10月29日
武汉市职工基本医疗保险(生育保险)
市级统筹实施方案
为深入推进医疗保障制度改革,加快提升职工基本医疗保险统筹层次,全面做实职工基本医疗保险(生育保险)(以下简称职工医保)市级统筹工作,根据《省人民政府办公厅关于全面做实基本医疗保险市级统筹的实施意见》(鄂政办发〔2022〕36号)精神,结合我市实际,特制订本方案。
一、指导思想
以习近平新时代中国特色社会主义思想为指导,坚持以人民为中心的发展思想,认真落实党中央、国务院关于深化医疗保障制度改革的决策部署和省委、省人民政府工作要求,按照“制度政策统一、基金统收统支、管理服务一体”的标准,加快建立职工医保市级统筹制度。
二、工作目标
在2022年底之前,将职工医保基金市级调剂金模式调整到全市统收统支模式,全面做实职工医保市级统筹。
(一)统一政策制度。全市执行统一的职工基本医疗保险制度和生育保险制度,统一参保、筹资、待遇支付政策。
(二)统一待遇标准。执行国家、省基本医疗保险药品目录、诊疗项目、医疗服务设施范围和支付标准目录。全市统一普通门诊、门诊慢特病、住院等医疗保险待遇。
(三)统一基金管理。职工医保基金实行全市统收统支,纳入市职工医保基金财政专户(以下简称“市财政专户”)管理,实行收支两条线。
(四)统一经办服务。健全市、区、街道(乡镇)、社区(村)经办管理服务体系,落实医疗保障经办政务服务事项清单制度,执行全市统一的基本医疗保险参保登记、缴费申报、待遇支付、就医管理、费用结算等经办工作流程和服务规范。
(五)统一定点管理。全市制定统一的定点医药机构协议管理办法,统一定点医药机构协议文本,明确双方权利责任义务。
(六)统一信息系统建设。依托全省统一的信息系统,加强部门间信息共享,实现数据向上集中、服务向下延伸,为统一规范基本政策以及经办管理、定点管理、异地就医结算等提供支撑。
三、工作任务
(一)梳理规范政策制度。市医保部门按照国家、省医疗保障待遇清单制度,对以往出台与清单不相符的职工医保政策进行清理规范,同国家和省级政策相衔接。各相关区医保部门梳理现行政策,按要求进行清理,实现全市政策统一,并做好新老政策实施的各项衔接工作。
(二)开展基金清理审计。2022年11月底前,各相关91论坛 完成实行市级统筹前职工医保基金结余以及所涉债权债务等全面清理审计。市级统筹前的历史遗留问题,由各区妥善处理,不得将统筹前的债务和缺口带到新的市级统筹制度中。
(三)基金结余限期归集。各相关区职工医保基金累计结余,除保留3个月的支付备用金外,经专项审计后按规定全部归集至市级财政专户;本方案印发前已与金融机构签订合作协议采取转存定期、购买国债等方式存储结余基金的,待协议期满后按照协议约定收回本息,并全额归结至市级财政专户。各区归集到市级统筹前的累计结余基金可暂存放在当地基金财政专户,由市级部门统一管理使用,用于弥补市级统筹后当地基金收支缺口。
(四)实现基金统收统支。2022年底之前各区税务部门征收的职工医保费作为市级收入直接缴入本级国库,再划转至市财政专户。对同一参保人的个人账户资金,按照现行参保账户进行归并,并及时注销原个人账户。职工医保基金实行总额预算管理,采取“按月拨付,按年结算”的办法。各相关区每月申请基金支出计划,经市医保部门审核,财政部门复核后拨付至区医保基金支出户。原则上应在年度终了后2个月内完成年终结算。
(五)建立基金缺口分担机制。制定基金缺口分担办法,在一个预算年度内,区级完成年度收支计划,如当年基金收支相抵出现缺口,由市级通过累计结余基金补足;累计结余不足的,由市、区两级合理分担。各区因未严格执行缴费政策或者未按规定补助到位等情形造成基金收支缺口的,由当地政府负责追缴并弥补到位。
(六)规范基金预决算管理。按照“以收定支、收支平衡、略有结余”的原则,市医保部门会同本级财政、税务部门,根据社会保险基金预算管理有关规定,统一编制基金预算,按程序报批后下达各区执行。在年度末,按照规定编制基金决算。经批准预算不得随意调整,因特殊情况需要调整的,按基金预算调整程序经批准后执行。各相关区要建立健全基金运行分析和风险防控预警机制。
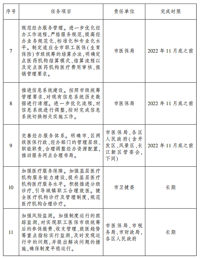
(七)规范经办服务管理。按照医疗保障经办政务服务事项清单制度要求,进一步优化经办工作流程,严格服务规范,提高经办业务规范化、标准化和专业化水平。完善适应市级统筹的管理协议和结算政策,明确定点医药机构结算模式和结算流程。进一步健全市、区、街道(乡镇)、社区(村)经办管理服务体系,切实为参保人员提供优质、便捷、高效的政务服务。
(八)推进信息系统建设。依托全省统一的信息系统,按照职工医保市级统筹管理要求,在2022年11月底前,完成信息系统切换、上线调试运行等相关工作。积极开展“互联网+医保支付”等新服务模式,加快省医保信息平台市级配套项目建设,推进医疗保障公共服务均等可及。
(九)加强医疗服务保障。加强基层医疗机构服务能力建设,提升基层医疗机构医疗服务水平。积极推进分级诊疗,引导参保职工合理就医。健全医疗机构诊疗以及管理制度,规范医疗机构合理诊疗。
(十)加强重点风险监测。加强制度运行的跟踪监测,对实现职工医保市级统筹后的参保缴费、收支管理、就医趋势等重点指标实行监测,及时发现运行中的问题,并提出解决问题的措施,确保制度平稳运行。
四、保障措施
(一)加强组织领导,提高思想认识。做实职工医保市级统筹,是着力规范医保基金管理、增强基金互助共济和抗风险能力、提高医保制度公平性的有力举措,直接关系到广大参保群众的切身利益,是一项重大的民生工程。各级、各有关部门要充分认识到其重要性和紧迫性,从讲政治的高度,强化组织领导,严格落实工作责任,有序推进,确保在2022年底之前实施到位。
(二)强化责任落实,坚持协同推进。各区、各有关部门要压实工作责任,密切配合,形成合力,确保各项政策措施落实到位(具体分工附后)。各责任单位要结合职能任务和责任分工,进一步细化实施方案,加强沟通协调,严格按照明确的时间节点抓好各项工作落实,确保职工医保市级统筹如期实施。
(三)确保平稳过渡,工作无缝对接。各区、各有关部门要严格按照方案要求,积极稳妥推进工作,做好职工医保新旧政策的衔接过渡,实现现行职工医保运行机制与市级统筹工作的无缝对接。要建立健全市统一的医保经办服务体系,通过设置公益性岗位、政府购买服务等方式,进一步充实经办力量,切实保障职工医保市级统筹后的各项工作顺利开展。要加强舆论宣传和引导,及时回应社会关切,正确引导社会预期。
(四)加强考核监督,严肃工作纪律。建立健全激励约束机制,将职工医保基金扩面征缴、预算管理、统收统支等工作落实情况纳入各区年度综合考核范围,加大考核力度,严格奖惩措施,督促责任落实。市里将组织相关部门组成联合督导组,加大工作监督检查力度,对推诿拖拉、工作不力的单位和相关责任人要通报批评,对切实履职尽责的单位和个人,给予表扬和鼓励。

