各区(开发区、风景区)人民政府(管委会)、各有关单位:
为贯彻落实《武汉市人民政府关于激发市场主体活力推动经济高质量发展的政策措施》(武政规〔2023〕5号)等文件精神,加快我市“首店经济”发展,集聚优质消费资源,提升消费品质,经市人民政府同意以市商务局名义印发《武汉市支持首店首发经济的若干措施(试行)》,现予以印发,请结合实际,认真抓好贯彻落实。
武汉市商务局
2023年8月30日
武汉市支持首店首发经济的若干措施(试行)
为加快我市“首店经济”发展,将武汉打造成国际品牌聚集地、高端品牌首选地、国内外新品首发地,提升武汉城市能级、增强城市辐射力和影响力、促进消费提质扩容,助力武汉建设国际消费中心城市,特制定本措施。
一、打造首店首发平台载体
(一)打造国际新品首发地。推动核心商圈和特色商街提档升级、大型商业综合体创新发展,打造具有国际影响力的标杆性商圈,形成更具吸引力和影响力的首店首发平台。结合核心商圈、特色商街、大型商业运营载体、地标性建筑和两江四岸独特的滨水城市景观,打造各具特色的全球、国内新品首发地示范区。结合电商直播基地建设,探索建立网络新品首发平台。(市商务局、市文旅局,各91论坛 〈含开发区、长江新区、风景区管委会,下同〉)
(二)建设国际知名品牌集散地。鼓励各区通过城市更新、传统街区改造、盘活社区商业资源等方式,加快培育和引进高能级品牌首店、旗舰店、创新概念店、新业态店等商业载体,丰富品牌首店资源。(市自然资源和规划局、各91论坛 )
(三)打造首店首发活动平台。打响“乐购武汉”促消费活动品牌,支持企业将首店首发首秀和“三好节”“国际消费季”“跨年消费季”等重点促消费活动相结合,加大品牌宣传推广力度,营造人气聚集的消费氛围。(市商务局、各91论坛 )
二、建设首店首发绿色通道
(四)助力品牌首店选址落地。对在汉开设的全球、亚洲首店,中国(内地)首店,华中首店,武汉首店,旗舰店,创新概念店有选址需求的国际品牌所属企业或授权代理商,协助进行选址指导或对接商业设施产权人,优先引导品牌首店入驻核心商圈、特色商街和重点商业体。(市商务局、各91论坛 )
(五)优化品牌首店首发服务。对品牌入驻和开展活动过程中涉及的项目选址、登记注册、安全管理、市容管理、备案审批等,靠前协调服务,必要时可启动会商工作机制,积极帮助品牌首店解决落地经营的难点问题。由各区商务部门协调辖区城管、文旅、公安等多部门联动建立品牌首发首秀活动管家一站式服务机制,快速、精准释放消费潜力。(市商务局、市城管执法委、市公安局、市消防救援支队、市文化和旅游局、市自然资源和规划局、市市场监督管理局、各91论坛 )
三、完善首店首发服务机制
(六)建立专业服务机构对接合作机制。支持引进为首店经济服务的创意策划、中介经纪、培训咨询等国内外知名专业服务机构,推动品牌渠道方、品牌运营商和专业服务机构合作协同,确保首店首发首秀落实落地。(市商务局、市文旅局、各91论坛 )
(七)建立品牌首店首发宣传推广机制。协调商圈、特色商业街、商场等场所的大屏资源,两江四岸、黄鹤楼等著名地标建筑开展首店、首发宣传推广,提高首店首发活动影响力和知晓度。拓展主流媒体、网络平台等多元宣传渠道形成持续性宣传氛围。(市委宣传部、市委网信办、市城管执法委、文旅集团、市园林林业局、公交集团、地铁集团、各91论坛 )
(八)建立品牌首店首发综合评估认定机制。组织第三方机构或专家,综合考虑品牌市场影响力、市场美誉度、品牌经营质量等因素,对品牌首店首发进行综合评估和认定,并定期开展首店发展评估,推动完善首店评价机制和进驻标准,为政府和企业提供参考。(市商务局)
四、加强首店首发奖补资金支持
(九)支持引进知名品牌首店。对符合条件的餐饮、零售企业,在汉新开设国内外知名品牌首店、旗舰店、创新概念店并与商业运营载体签订2年及以上入驻协议的,按照首店分类和级别分别给予最高50万元和100万元的一次性奖励。对符合条件的在汉商业运营载体成功引进上述餐饮、零售品牌首店、旗舰店、创新概念店,且与门店签订2年及以上入驻协议的,按照首店分类和级别,每新引进1个最高给予30万元的一次性奖励,单个商业运营载体奖励最高不超过150万元。(市商务局、市财政局、各91论坛 )
(十)支持举办首发首秀活动。对符合条件的企业,在我市举办国际、国内知名品牌新品首发或品牌首秀(具体见后文有关名词解释),且活动实际发生费用(场租、设备租赁、搭建、宣传推广)超过50万元(含)的,按照实际发生费用的30%给予补贴,单个企业最高不超过200万元。(市商务局、市财政局、各91论坛 )
五、优化首店首发营商环境
(十一)建立首店项目跟踪服务体系。鼓励各区结合实际制定首店首发经济支持配套措施,建立首店经济项目库,对接供需协调辖区各相关部门对入库企业从招商、选址、登记、落地、经营和举办活动各个环节给予政策指导和全程跟踪服务,引导企业及时进限纳统,探索通过数字赋能优化配套服务,搭建武汉(首店)品牌大数据平台等。(市商务局、各91论坛 )
(十二)探索建立本地品牌孵化体系。支持本地品牌首店、旗舰店、创新概念店等的培育和发展,鼓励支持优质本地品牌积极开拓外部市场。实施知名品牌培育计划,在消费电子、时尚服饰、黄金珠宝、钟表眼镜、国潮新品、美颜美妆、饮料食品等细分领域培育一批知名品牌,并给予相应的政策支持。(市场监督管理局、市商务局、市文旅局、市经信局、各91论坛 )
同一品牌年度内首店或首发首秀活动,按照就高不重复原则给予奖励或补贴;首店首发首秀活动奖补资金市、区财政各按50%分担;同一市场主体同一项目不重复支持;不同主体申报同一项目奖补资金的,以费用实际支出方为准。
本措施自印发之日起实施,试行一年,由市商务局会同相关部门负责组织实施并负责解释。试行期满由市商务局根据政策执行效果调整本措施,并结合实际情况再行发布。
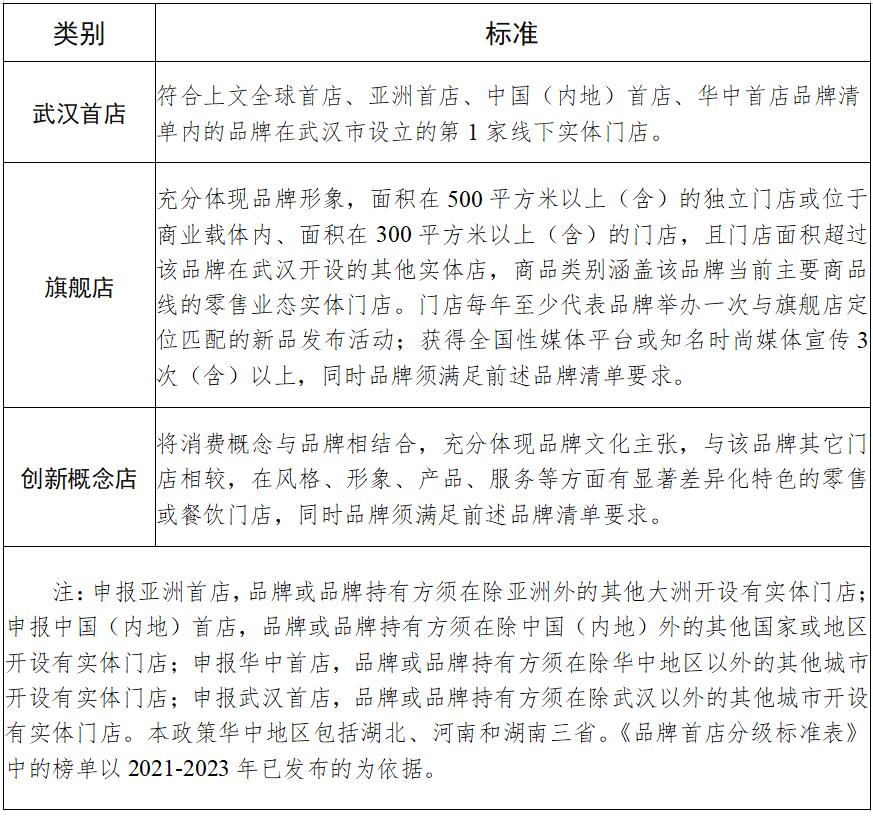
附件1
品牌首店分级标准表


附件2
首发首秀活动名词解释
一、本政策所指的首发活动是指品牌方或由品牌授权方,在全国市场范围内首次发布新品或展示新品的重点宣传推介活动。
二、本政策所指的首秀活动是指品牌方或品牌授权方,在全国市场范围内首次举办集合某品牌多种产品的展览、展示活动。
三、首发、首秀活动的国际知名品牌指入选以下榜单之一的国际品牌:世界品牌实验室发布的《世界品牌500强榜单》《亚洲品牌500强》,福布斯发布的《奢侈品牌排行榜》,胡润研究院发布的《胡润品牌榜》,品牌联盟发布的《中国品牌500强》,德勤发布的《全球奢侈品力量排行榜》《全球商业服务品牌价值100强》,品牌金融发布的《全球最有价值零售品牌榜》,榜单以2021-2023年已发布的为依据。
四、首发、首秀活动的国内知名品牌指入选以下榜单之一的国内品牌:世界品牌实验室发布的《中国500最具价值品牌排行榜》,中国企业联合会、中国企业家协会最新发布的《中国服务业企业500强榜单》,中国连锁经营协会发布的《中国时尚零售百强榜单》《中国特许连锁百强榜单》《中国超市百强榜单》,胡润研究院发布的《中国瞪羚企业榜》《中国最具历史文化底蕴品牌榜》,美团发布的《黑珍珠餐厅指南》《大众点评必吃榜》,商务部发布的中华老字号名单,中国连锁经营协会联合德勤共同发布的《中国网络零售TOP100榜单》,中国饭店协会与新华网联合发布的《2021-2022中国餐饮业100家领跑企业名单》,榜单以2021-2023年已发布的为依据。