各市、州、县人民政府,省政府各部门:
今年以来,中国(湖北)自由贸易试验区(以下简称湖北自贸试验区)各片区所在市和省有关部门认真贯彻落实党中央、国务院决策部署和省委、省政府工作要求,在推进自贸试验区建设工作中,围绕产业发展推进体制机制创新,突出问题导向、市场导向,在深化“放管服”改革优化营商环境、促进贸易便利化、推进法治建设等方面探索形成新一批可复制可推广的改革试点经验。经研究,省政府决定将湖北自贸试验区18项改革试点经验在省内复制推广。现就有关事项通知如下:
一、复制推广事项
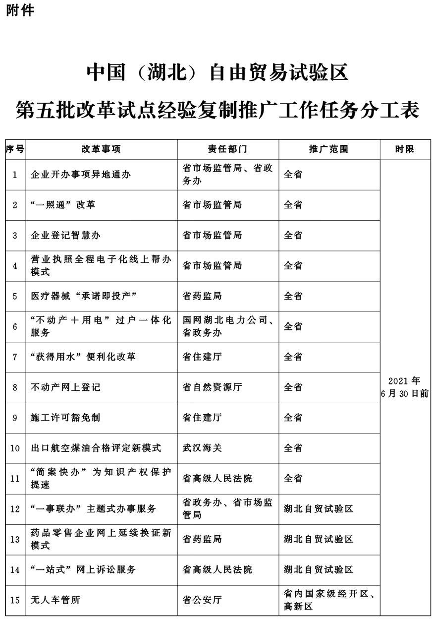
(一)在全省复制推广的改革事项(11项)。
1.企业开办事项异地通办
2.“一照通”改革
3.企业登记智慧办
4.营业执照全程电子化线上帮办模式
5.医疗器械“承诺即投产”
6.“不动产+用电”过户一体化服务
7.“获得用水”便利化改革
8.不动产网上登记
9.施工许可豁免制
10.出口航空煤油合格评定新模式
11.“简案快办”为知识产权保护提速
(二)在湖北自贸试验区复制推广的改革事项(3项)。
12.“一事联办”主题式办事服务
13.药品零售企业网上延续换证新模式
14.“一站式”网上诉讼服务
(三)在省内国家级经济技术开发区、高新技术开发区复制推广的改革事项(1项)。
15.无人车管所
(四)在省内经济技术开发区、高新技术开发区、工业园区复制推广的改革事项(1项)。
16.工业用地土地出让“书证同发”
(五)在全省快递类海关监管作业场所复制推广的改革事项(1项)。
17.快件作业无纸化
(六)在全省海关特殊监管区复制推广的改革事项(1项)。
18.保税物流货物触发申报新模式
二、相关工作要求
(一)高度重视,提高站位。各地、各有关部门要以习近平新时代中国特色社会主义思想为指导,深刻认识复制推广湖北自贸试验区改革试点经验的重要意义,进一步优化营商环境,集聚创新资源,激发市场主体活力,加快推进我省经济高质量发展。
(二)认真组织,强化落实。各地、各有关部门要对照《中国(湖北)自由贸易试验区第五批改革试点经验复制推广工作任务分工表》,逐项制定工作方案,明确具体措施、时间节点、责任人和可检验的成果形式,并于2021年2月10日前报省自贸办备案(联系人:江畅;联系电话:027-85570265)。在复制推广过程中遇到困难和问题,可咨询省自贸办(联系人:强子珊,联系电话:027-85570236)或省相关责任部门。
(三)加强协调,统筹推进。各有关部门要加强业务指导,及时协调解决各地在复制推广过程中遇到的困难和问题,确保复制推广工作按时完成。省自贸办要加强统筹协调,定期督促检查、总结评估复制推广工作进展情况及其效果,并及时向省政府报告。
附件:中国(湖北)自由贸易试验区第五批改革试点经验复制推广工作任务分工表
2020年12月20日

